中文 丨 ENGLISH 

24Hour Service Hotline:17722533906

Contact us

    ISR Address: Room 203, building e, Mashan community, Bao'an District, Shenzhen Tel: 0755-29606983
    Domestic business contact:
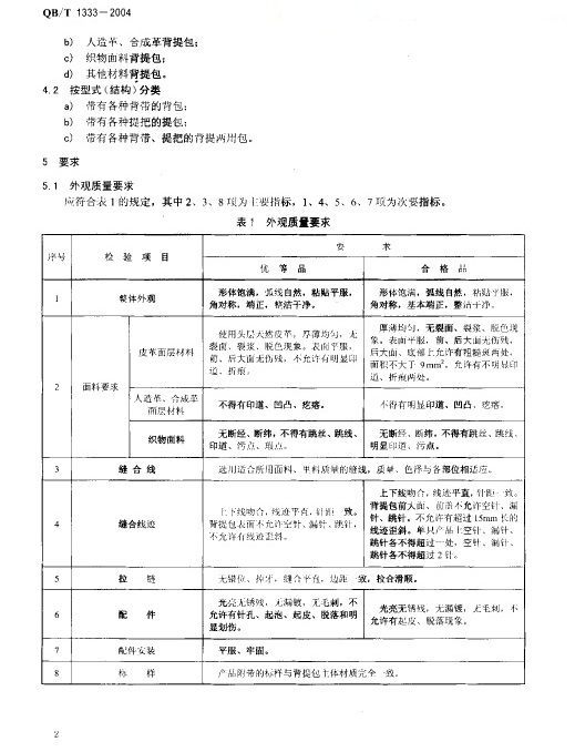
    Mobile: 17722533906 -- Rita / Miss Zhou
    QQ:3097915779
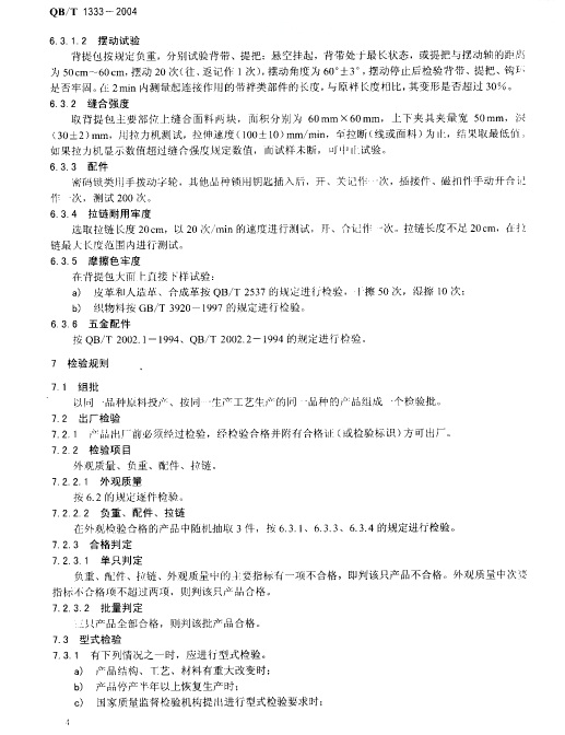
    Email: Rita chou@inspecr.com
    Foreign business
    Contact: ivy / Miss Zhou
    Mobile: 15818508091
    QQ:879916319
    Email:jenny. huang@inspecr.com
    Inspection engineer professional consultation:
    0755-29606983
    Contact: Sammy
    sammy. wang@inspecr.com

QB-T_1333 back bag Home  > Standards  > QB-T_1333 back bag

Online Service